• <table id="4yyaw"><kbd id="4yyaw"></kbd></table>
  • <td id="4yyaw"></td>
  • 發布時間:2018-09-17 10:23 原文鏈接: 總有機碳TOC分析儀的“自白”!

    1、TOC的定義及測定意義


    總有機碳是指水體中溶解性和懸浮性有機物含碳的總量。


    水中有機物的種類很多,目前還不能全部進行分離鑒定。常以總有機碳(TOC)表示。TOC是一個快速檢定的綜合指標,它以碳的數量表示水中含有機物的總量,通常作為評價水體有機物污染程度的重要依據。但由于它不能反映水中有機物的種類和組成,因而不能反映總量相同的總有機碳所造成的不同污染后果。總有機碳的測定采用燃燒法,能將有機物全部氧化,比BODCOD更能反映有機物的總量。


    2、TOC測定儀的原理


    廣泛應用的測定方法是燃燒氧化—非色散紅外吸收法。將一定量水樣注入高溫爐內的石英管, 900950℃溫度下,以鉑和三氧化鈷或三氧化二鉻為催化劑,有機物燃燒裂解轉化為二氧化碳,用紅外線氣體分析儀測定CO2含量,從而確定水樣中碳的含量。因為在高溫下,水樣中的碳酸鹽也分解產生二氧化碳,故上面測得的為水樣中的總碳(TC)。


    3、測定TOC的兩種方法


    直接測定法

    將水樣預先酸化,通入氮氣曝氣,驅除各種碳酸鹽分解生成的二氧化碳后再注入儀器測定。曝氣過程中由于揮發性有機物的損失會造成誤差,故測定結果為不可吹出有機物的碳值。


    差減法

    將同一等量水樣分別注入高溫爐(900 ℃ )和低溫爐(150 ℃ ),則水樣中的有機碳和無機碳均轉化為二氧化碳,低溫爐的石英管中有機物不能被分解氧化。將高、低溫爐中測得的總碳(TC)和無機碳(TC)二者之差即為總有機碳(TOC)


    4、儀器的流程


    作為載氣用的空氣由泵抽入,經過濾器過濾,用調壓閥控制壓力,進入位于高溫爐(溫度控制在800-900)中的凈化管,在此,空氣中的有機物燃燒,變成了水和二氧化碳,再經裝有堿石灰(用生石灰同氫氧化鈉溶液作用后,在200-250℃下干燥而成)的吸附筒,水和二氧化碳被吸收掉,得到的將是十分純凈和干燥的空氣。


    然后把這種空氣分為兩路,一路進入紅外線氣體分析器的參比室,作為不含有二氧化碳的零點氣體,即參比氣體,再進入低溫爐(約150 ℃),它又作為無機碳燃燒用的助燃氣和載氣,在此燃燒結果生成二氧化碳和水,經脫水器除去水分,二氧化碳由切換閥進入紅外線氣體分析器的測量室,測定濃度


    另一路進入位于高溫爐中的石英制燃燒管二氧化碳由切換閥進入位于高溫爐中的石英制燃燒管,其內填充有催化劑(Cr2O3),在此,被測廢水中的總C和變成二氧化碳和水,經脫水器除去水分后,產物由切換閥導入紅外線氣體分析器的測量室,測定生成的二氧化碳濃度。


    由以上兩次測得的結果,按公式計算,便可求出TOC之值。



    5、使用與維護


    (一)標準溶液的配制

    (1)總碳(TC)標準液

    稱取2.125g干燥的鄰苯二鉀酸氫鉀,放入容量瓶中,然后再加入蒸餾水至1L溶解,此液濃度為1000mg/L。以此為原液,可根據需要,稀釋成不同濃度的標準液。

    (2)無機碳標準液

    稱取7.00g干燥的碳酸氫鈉,放入容量瓶中,再加蒸餾水至1L溶解,此液濃度為1000mg/L。以此為原液,可根據需要,稀釋成不同濃度的標準液。


    (二)注意事項

    (1)進樣時,宜先作TC測定,后作IC測定。樣品必須搖勻。

    (2)進行微量分析時,搖動樣品會使空氣中CO2溶解進去,故應小心,記錄曲線的拖尾現象,就是由此所致。在處理數據時,要減去TCIC的空白值。

    (3)進樣量的多少,按儀器規定執行。一般進樣量越大,曲線的峰越高,但過高的進樣量會導致燃燒效率低下。同時,樣品中如有懸浮物質,一定要濾去。

    (4)分析含鹽過多的樣品時,應加脫鹽裝置,這時,可適當降低高溫爐溫度,如調溫至700左右。


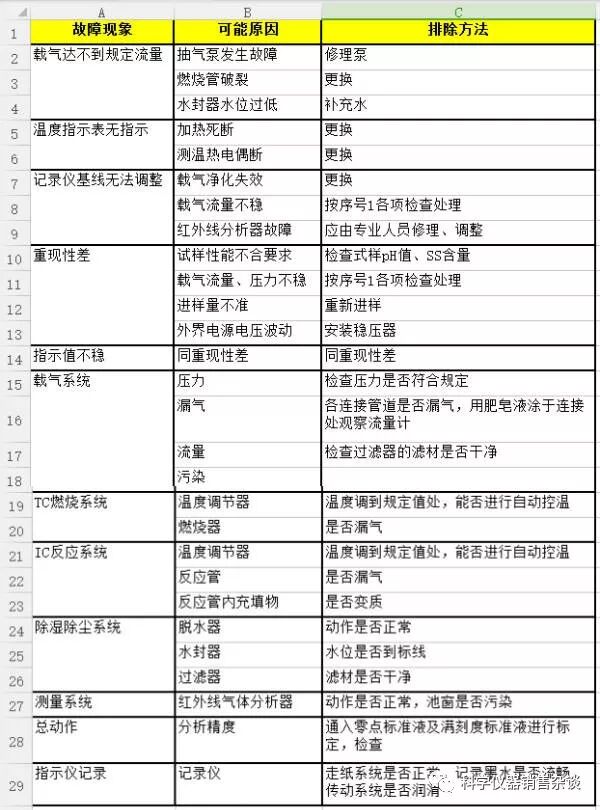
    (三)TOC儀常見故障及排除方法

    http://mmbiz.qpic.cn/mmbiz_jpg/ibmBibL5NpqRXgknykndxuMPicGtT9ycSpu9VVjOEX496rPXLY6y0c8EgYQUIhyzzhL2ToMTYCwqyBKibTBUickG9Gg/640?wx_fmt=jpeg&wxfrom=5&wx_lazy=1&wx_co=1

    6、產品品牌


    進口品牌:

    德國埃利蒙塔

    日本島津

    美國通用電氣

    德國耶拿

    瑞士梅特勒-托利多

    美國泰克瑪

    美國哈希

    荷蘭Skalar


    國產品牌:

    上海元析

    蘇州Elab

    浙江泰林

    北京北廣精儀

    北京鈕因

    杭州啟鯤

    維科生物

    歐陸科儀

  • <table id="4yyaw"><kbd id="4yyaw"></kbd></table>
  • <td id="4yyaw"></td>
  • 调性视频